Design Restaurant Management System
| Difficulty: Medium | Source: awesome-low-level-design |
Requirements
- Place orders, view menu, make reservations
- Manage inventory (ingredients, menu items)
- Order processing, billing, payment
- Multiple payment methods
- Manage staff info, roles, schedules
- Reports and analytics
- Handle concurrent access
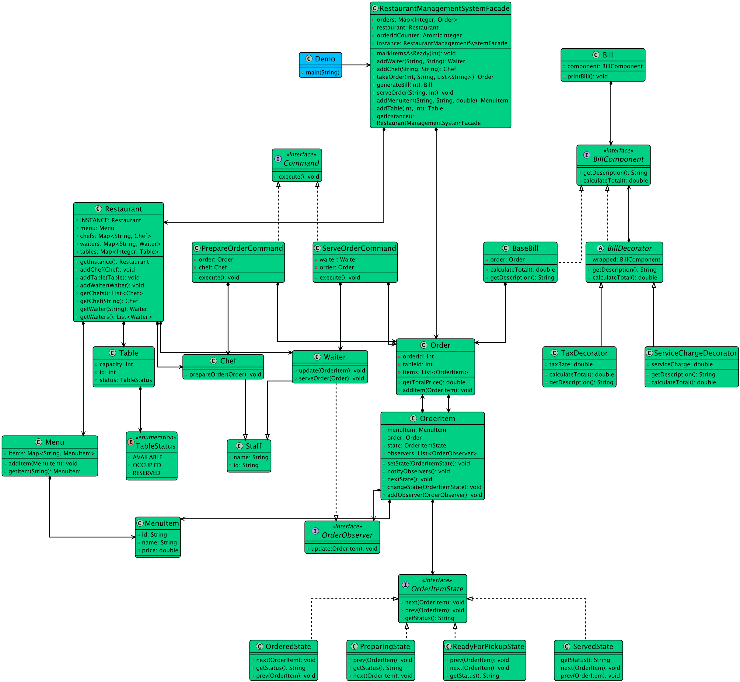
Class Diagram

Classes, Interfaces and Enumerations
| Class/Interface | Description |
|---|---|
| MenuItem | Id, name, description, price, availability |
| Order | Id, items, total, status, timestamp |
| OrderStatus | Enum: pending, preparing, ready, completed, cancelled |
| Reservation | Id, customer name, contact, party size, time |
| Payment | Id, amount, method, status |
| PaymentMethod | Enum: cash, credit card, mobile |
| PaymentStatus | Enum: pending, completed, failed |
| Staff | Id, name, role, contact |
| Restaurant | Singleton; ConcurrentHashMap + CopyOnWriteArrayList |
Design Patterns Used
| Pattern | Application |
|---|---|
| Singleton | Restaurant class acts as the central manager for menu, orders, reservations, and staff |
Code Implementations
| Language | Source Code |
|---|---|
| Java | View on GitHub |
| Python | View on GitHub |
| C++ | View on GitHub |
| C# | View on GitHub |
| Go | View on GitHub |