Design ATM
| Difficulty: Medium | Source: awesome-low-level-design |
Requirements
- Balance inquiry, cash withdrawal, cash deposit
- Authenticate with card and PIN
- Interact with bank backend
- Cash dispenser for distributing cash
- Handle concurrent access
- User-friendly interface
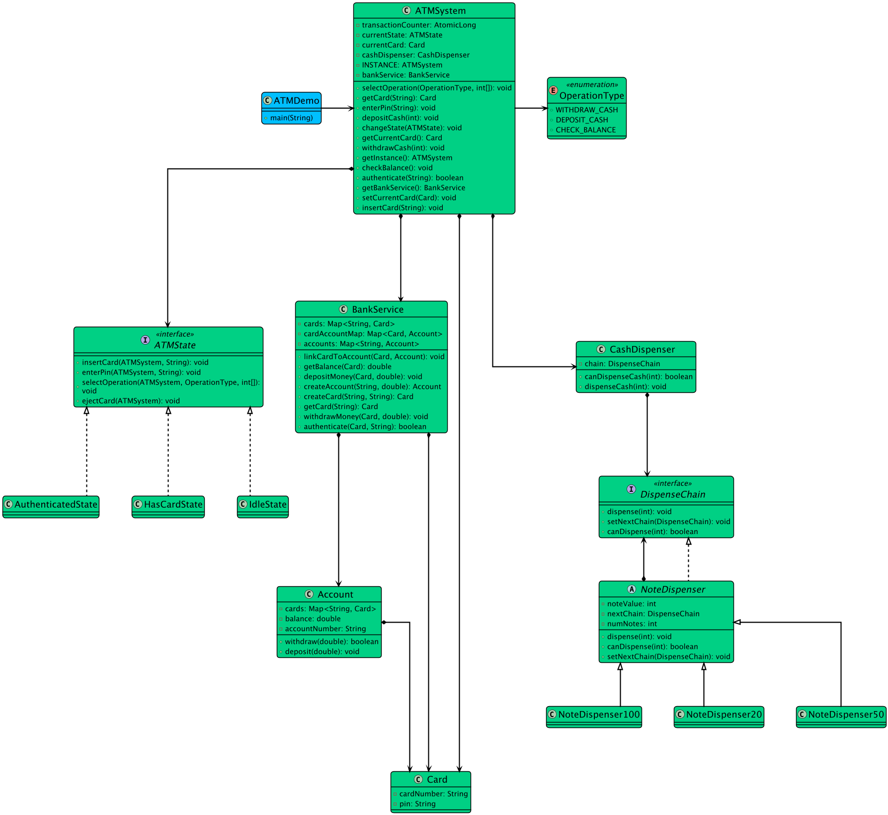
Class Diagram

Classes, Interfaces and Enumerations
| Class/Interface | Description |
|---|---|
| Card | card number, PIN |
| Account | account number, balance; debit/credit methods |
| Transaction | Abstract base; subclassed by WithdrawalTransaction and DepositTransaction |
| BankingService | Manages accounts; ConcurrentHashMap for thread-safe access |
| CashDispenser | Synchronized cash dispensing |
| ATM | Coordinates BankingService and CashDispenser |
Design Patterns Used
| Pattern | Application |
|---|---|
| Template Method | Abstract Transaction class defines the algorithm skeleton; subclasses implement specific steps |
| Facade | ATM class provides a simplified interface to BankingService and CashDispenser subsystems |
Code Implementations
| Language | Source Code |
|---|---|
| Java | View on GitHub |
| Python | View on GitHub |
| C++ | View on GitHub |
| C# | View on GitHub |
| Go | View on GitHub |